2026考研各省市网上确认时间汇总!

2026考研正式报名10月27日结束,还没有报名的小伙伴们要抓紧时间!报名成功的小伙伴们可以开始准备网上确认,提前准备好各种确认材料!
首先来看看各省市网上确认的时间吧!
网上确认材料初次上传时间为2025年10月31日9:00至11月5日12:00。补充材料上传截止时间为11月5日16:00。逾期不能上传。
我省网上确认时间为11月1日至5日(具体工作时间安排由各报考点公布),逾期不得补办。
2025年10月31日至11月5日12:00(材料上传开始时间至截止时间,逾期不能上传),审核不通过需要补充材料的截止时间为11月5日17:00。
2025年11月1日至11月5日17:00,具体确认审核等时间安排和要求详见各报考点公告。
网上确认时间安排为:2025年11月1日至11月5日17:00,网上确认具体工作由我省各报考点组织实施,各报考点的工作安排详见其网报公告。
山东省网上确认材料初次上传时间为2025年10月31日9:00至11月5日12:00。补充材料上传截止时间为11月5日16:00。逾期不能上传。
网上确认时间为10月31日—11月5日。
全省统一的网上确认时间:11月1日-5日,每日9:00-17:00;考生提交确认材料的截止时间为11月5日中午12:00。
网上确认:2025年10月下旬至11月上旬(具体时间由各报考点根据教育部工作安排,结合实际情况确定,请考生密切留意)。
网上确认截止时间为2025年11月5日17:00,具体时间安排请查看各报考点的公告。
确认时间:2025年10月31日8:30至11月4日17:30,逾期不再补办。
网上确认结束时间为11月5日17:00,报考点根据情况自行确定网上确认起始时间及工作时段。
云南省2026年硕士研究生招生考试网上确认工作将在10月底至11月初开展,具体事项另行通知。
网上确认开始时间由各报考点确定,截止时间全省统一为2025年11月5日12∶00。
自治区2026年全国硕士研究生招生考试确认方式为网上确认,确认时间为2025年10月29日至11月5日17:00前(考生上传确认材料截止时间为11月5日11:00)。
虽然还有部分地区没有公布网上确认时间,但是全国所有地区时间相差不多,所以2026考研各省市网上确认时间大概在10月底和11月初,大家可以提前准备确认所需材料。
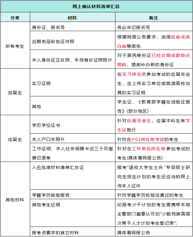
网上确认所需要的材料,可以对照一下提前准备:

通常为近三个月内拍摄的照片。
底色建议直接拍白色的,部分地区蓝色也可以。
可以画淡妆,但千万不要为了美观动自己的脸型和五官,影响审核或者考试真的很麻烦。
这个主要是确认是否为本人。拍照的时候注意,把手臂和上半身整个都拍进去,其它和你拍证件照的要求差不多:露出五官,不要戴眼镜和美瞳。
不同的报考点,对往届生报考所需的确认材料要求不同,具体看报考点网报公告。大体所需材料:工作证明、社保缴纳证明、工资流水等。
弧力考研


立即扫码咨询26考研集训营试学详情
-
宣传视频
视频